创业创新教育首页
         当前位置: 首页 >> 创业创新教育首页 >> 通知公告 >> 正文
关于组织参加“2023年安徽省大学生国际贸易综合技能大赛”校园赛的通知
发布时间:2023-03-02 14:55  来源:创新创业学院  

教务处赛字2023〕3

一、赛项名称

赛项名称:安徽省大学生国际贸易综合技能大赛

英语翻译:The Comprehensive Competition of International TradeCapacity

二、竞赛目的

本次大赛的目的在于创新国际经济与贸易专业人才培养机制,切实提高学生的综合素质和专业技能;加强学生动手能力的培养和国际贸易实践的训练,提高学生国际贸易的实际工作能力;构建校企合作平台、校际交流平台以及大学生同台竞技的舞台,吸引企业、学生和教师积极参与课外教学活动,为培养国际贸易优秀人才创造条件。

三、竞赛内容与方案

2023年安徽省大学生国际贸易综合技能大赛继续重点考察数字经济(跨境电商)的操作技能,以适应当前疫情和未来外贸发展的需要。

(一)校园赛(初赛)比赛内容

1.跨境电商实务操作技能竞赛。该竞赛内容分2轮进行:第一轮跨境电商多平台模拟操作。团队选手登录指定阿里巴巴国际站、速卖通两大仿真平台完成数据分析(提交市场分析报告)、店铺开通、上架商品、处理订单、脸书站外推广的比赛。该竞赛环节主要考核参赛选手跨境电商平台的基本操作能力,比赛系统自动评分。第二轮商机和营销沙盘对抗。该环节比赛主要考查选手实时的营销策略和反应,目的是提升选手的营销能力。考查重点是:选手卖出的商品种类、数量和利润;选手形成的竞争环境、策略和流量。比赛使用跨境电商沙盘对抗系统进行,系统自动评分。

2.跨境电商数据分析技能竞赛:依据真实跨境电商运营流程中的数据分析环节,选手根据业务背景完成全链路的数据分析工作。选手需运用实训平台中内置的Excel、BI工具,以及Google趋势、Tik Tok广告投放平台、META(原Facebook)广告投放平台等一系列模拟平台,完成店铺主营区域及类目的确定,站内广告优化、站外广告投放与优化、产品测款、店铺客户关系管理、产品优化等任务。其中,数据分析的工作包括:数据收集、数据清洗、数据分析、数据挖掘、数据可视化。系统自动评分。

初赛成绩=跨境电商实务操作技能竞赛成绩+跨境电商数据分析技能竞赛成绩。以全部注册参赛队伍数量为基数,按照初赛成绩由高到低选拔60%的参赛团队进入决赛。初赛成绩不计入决赛成绩。

(二)决赛比赛内容(分3个赛道,参赛队伍任选一个赛道参赛)

1.国际贸易新产品发布会。国际贸易新产品发布会采用纯英文进行,时间不超过8分钟。

提交作品:不超过8分钟的产品发布会视频(MP4格式,小于200M)。

2.跨境电商直播。本轮比赛要求采用纯英文进行,从直播产品(选品、组货)、编导(直播脚本设计、编排文案及商品脚本)、主播(前景、背景、试播、开播、营销)、运营(确定直播主题、确定直播细节如时长、所需产品数、主播人选、直播目标)等直播全流程进行考核。重点考察主播的英语水平、对产品卖点的挖掘、商品特性的展示技巧、直播间前景后景搭建、直播团队的协助能力等。大赛组委会提供跨境电商直播系统供参赛选手进行直播练习,并在直播系统里剪辑直播视频;也可以使用自己的视频录制设备,制作直播视频。

提交作品:不超过5分钟的跨境直播视频(MP4格式,小于100M)和跨境直播报告(PDF)。

3.跨境电商大数据运营分析。选手根据平台设定的目标及内置的数据集、表格、BI工具完成数据处理与分析,并使用内置的演示工具完成分析报告撰写。结合跨境电商商业实务,从不同的业务维度出发,把跨境电商大数据分析的结果形成商业策划报告,指导各相关业务部门联动,推动企业整体目标的达成。比赛采用设计分析流程、撰写分析报告、PPT演讲汇报的方式进行,PPT演讲报告时间不超过8分钟。

提交作品:跨境电商大数据运营分析报告(PDF)和汇报视频(不超过8分钟,小于200M)。

(三)现场邀请赛

大赛组委会邀请部分参赛队伍到外贸企业进行现场展示,具体企业和比赛时间,根据疫情发展和企业情况另行确定。根据企业的接纳能力和意愿,确定邀请队伍数量。具体情况另行通知。现场邀请赛不单独颁发获奖证书,由企业提供奖品。

四、竞赛方式

校园赛(初赛):由各高校组织学生参加练习,在规定时间段内完成比赛,线上进行,系统自动打分;大赛组委会根据初赛队伍数量、成绩按60%比例决定晋级决赛的名额。初赛成绩不计入决赛成绩。

决赛:包括国际贸易新产品发布会、跨境电商直播、跨境电商大数据运营分析3个赛道,参赛队伍可以任选其中1个赛道参加比赛。大赛评委对参赛选手提交的国际贸易新产品发布会视频、跨境电商直播视频与直播报告、跨境电商大数据运营分析报告(PDF)与汇报视频进行评审,比赛评审系统根据评委打分自动计算并生成比赛获奖名单。未提交作品的队伍,视为自动放弃。

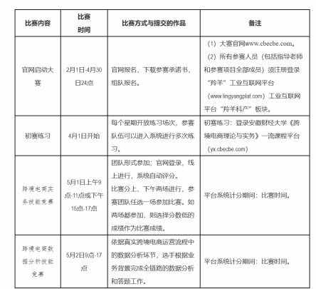
五、竞赛流程

注:参赛队伍报名时需同时上传所有参赛人员(包括指导老师和参赛项目全部成员)在“羚羊工业互联网平台”注册成功页面截图,并将所有成员注册成功页面截图打包上传到报名系统,否则视为报名不成功;初赛选手从大赛官网(www.cbecbe.com)登录安徽财经大学《跨境电商理论与实务》一流课程平台(yx.cbecbe.com)进行练习,练习期间的分数不计入比赛分数。

六、竞赛试题

初赛环节:命题由比赛系统自动命题。

决赛环节:国际贸易新产品发布会、跨境电商直播赛道,各参赛队伍自行命题;跨境电商大数据运营分析赛道由系统命题。

七、竞赛规则

(一)报名资格

安徽省高等学校(含本科和高职高专类院校)具有正式学籍的全日制在校本、专科学生和研究生,专业不限。

(二)报名要求

参赛学生自由组队参赛,国际贸易新产品发布会的队员不超过7人(含1名队长),跨境电商大数据商用报告和跨境电商直播的团队不超过4人。个人不得同时加入两个团队。鼓励跨专业组队,形成团队优势。每支参赛队伍最多有2位指导老师。同一教师指导报送的作品总数不得超过4件,其中作为第一指导老师不得超过2件。学生参与比赛可以无指导教师。依据回避原则,组委会、专家委员会、仲裁委员会及秘书处成员不得担任参赛队伍指导教师。

所有参赛学校报名时需同时报送所有参赛选手、指导教师、领队的承诺书(附件)签字原件或者扫描件上传报名系统。

(三)省赛报名方式

登录大赛官网(www.cbecbe.com),参赛队长作为代表直接在网站注册报名,填写报名信息,上传多个报名附件。在报名截止日期前队长登陆可以修改信息,大赛报名截止日期过后就不能修改信息。

(四)赛前准备

所有专家/裁判和大赛组委会及秘书处成员需签署承诺书(附件)。

(五)成绩公布

获奖名单将在大赛官网(www.cbecbe.com)和竞赛官方QQ群进行公示。公示无异议后,报安徽省大学生创新创业教育办公室备案并在安徽高教网公示,公示无异议后公布获奖名单。

八、赛事防疫防控举措

(一)赛事会议

 

2023年大赛工作会议采用线下+线上网络视频会议形式召开,并通知相关人员参会,请各参赛院校和指导老师关注大赛QQ群和比赛官网的有关通知。

(二)赛事培训

大赛培训工作也是采取线上+线下形式进行,大赛组委会准备邀请竞赛平台的技术人员,对指导老师和参赛学生进行培训,请各参赛院校、指导老师和参赛学生关注大赛QQ群和比赛官网的有关通知。

(三)竞赛评审

大赛初赛成绩由系统自动评分。决赛采取线上评审,评委登录大赛评审系统,对作品进行评审打分,评审系统自动汇总评委分数并进行排序,输出获奖名单。具体评审方案由组委会组织落实,有专门负责人及技术和服务人员。

九、技术平台

(一)大赛组委会开通安徽省大学生国际贸易综合技能大赛网站(www.cbecbe.com),发布比赛信息。

(二)为便于比赛信息交流,大赛组委会建立安徽省大学生国际贸易综合技能大赛指导教师交流QQ群(891675308、932287016、524936275)和学生交流QQ群(336990148),请指导老师和参赛学生加入对应的QQ群。

十、校赛成绩评定

由各个高校根据比赛流程统筹组织安排,参赛团队在指定时间内登录比赛系统进行比赛,比赛系统自动评分;初赛成绩前60%的队伍进入决赛。初赛成绩不计入决赛。

十一、省赛奖项设定

大赛按照赛道分别设立一等奖、二等奖、三等奖,一等奖数为各省赛参赛队伍数的10%,二等奖数为省赛参赛队伍数的20%,三等奖数为省赛参赛队伍数的30%。

竞赛设置最佳院校组织奖(不超过参赛院校数的20%)、优秀指导教师奖。其中,优秀指导教师奖授予获得一等奖参赛队伍的指导老师。

十二、赛项安全

赛事安全是技能竞赛一切工作顺利开展的先决条件,是赛事筹备和运行工作必须考虑的核心问题。赛项组委会采取切实有效措施保证大赛期间参赛选手、指导教师、工作人员及观众的人身安全。

十三、竞赛须知

(一)参赛队须知:国际贸易新产品发布会赛道每支参赛队伍不超过7人;其他赛道的队伍不超过4人。团队名称将写入获奖证书,因此参赛团队在选择团队名称时需要注意中国传统文化和习惯,不得违背社会主义核心价值观。

(二)指导老师须知:每支参赛队伍最多有2位指导老师。同一教师指导报送的作品总数不得超过4件,其中作为第一指导老师不得超过2件。学生参与比赛可以无指导教师。

(三)为保证竞赛公平公正,竞赛组委会、专家委员会、仲裁委员会、秘书处成员不得作为参赛指导教师。

(四)评审采用匿名方式,所提交的材料内容里不得出现学校名称、指导老师和参赛学生的姓名。

(五)不同赛道,决赛作品形式和时间有不同要求,请注意提交作品的完整性和具体时间要求。

十四、校园赛组织

我校本次竞赛校园赛由教务处主办,商学院承办。

十五、联系方式

联系人:刘凡老师

联系电话:15178219270

 

教务处  商学院

202332